销售热线
0571-89935606
0571-89936112
根据《中华人民共和国安全生产法》《特种作业人员安全技术培训考核管理规定》和《安全生产资格考试与证书管理暂行办法》相关精神,凡从事电气操作、电气检修和维护人员(统称电工)必须经专业技术培训并合格方可上岗。
交联电力培训中心为浙江省安全生产监督管理局指定的培训机构。专门针对特种作业继电保护操作初训和复训学员开展线上、线下理论及实操考证培训,培训结束经考核通过取得浙江省安全监督管理局颁发的《特种作业操作证》。
培训科目:
高压电工、低压电工、高处作业、电气试验、 电力电缆、防爆电气作业、继电保护七大科目的基础上,本期特新增生产经营单位安管员科目。、
如有意向,来电咨询!
报名热线:15805717965,
联系人:蒋工
2021年第二季度课程表:
报名条件:
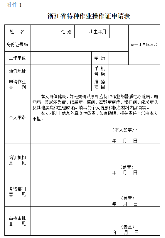
年满18周岁,且男不满60周岁、女不满50周岁,具有初中以上文化程度,身体健康,并无妨碍从事特种作业的器质性心脏病、癫痫病、美尼尔氏症、眩晕症、癔病、震颤麻痹症、精神病、痴呆症以及其他疾病和生理缺陷的公民。
科目及报名费用:
1.高压电工项目学费为1500元/人;
2.低压电工项目学费为1000元/人;
3.高处安装项目学费为1000元/人;
4.电气试验项目学费为2700元/人;
5.电力电缆项目学费为7800元/人;
6.继电保护项目学费为2700元/人;
7.防爆电气项目学费为2000元/人;
8.生产经营单位安全员学费为400元/人
(以上费用均包含报名、培训、考试等费用);
备注:以上所有项目的复训 (复审)每项学费为300元\每人(包含报名、培训、考试等费用)。
报名所需材料
初训:
1. 浙江省特种作业操作证申请表(附件1)
2. 一寸白底照片(1张)
3. 身份证原件及复印件(用A4纸复印)
4. 学历证复印件(用A4纸复印)
(学历证丢失的请单位开具学历证明,加盖单位公章)
复训:
1. 浙江省特种作业操作证(换证)申请表(附件2)
2. 一寸白底照片(1张)
3. 身份证原件及复印件(用A4纸复印)
4. 电工证原件
申请表: